Fig. 2
From: NKX6-1 mediates cancer stem-like properties and regulates sonic hedgehog signaling in leiomyosarcoma

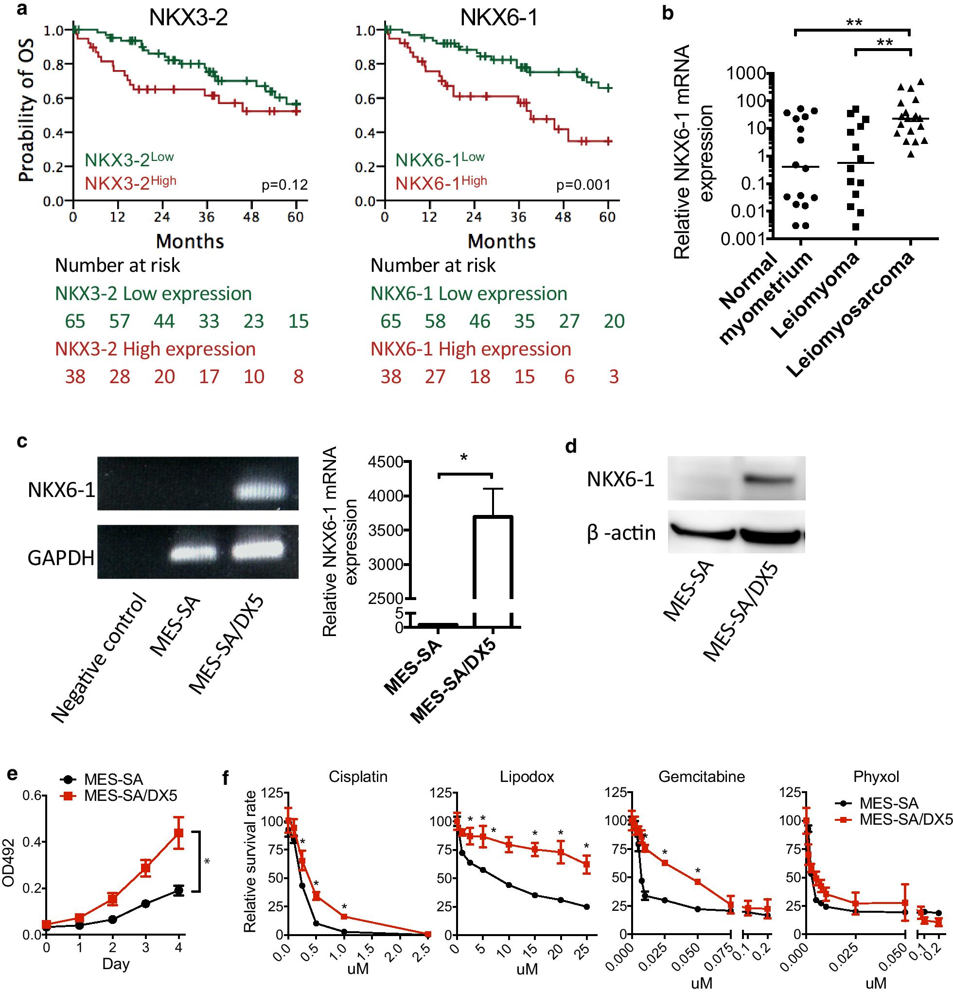
NKX6-1 expression is upregulated in LMS tissues and correlates with malignancy. a Kaplan–Meier analysis of NKX3-2 and NKX6-1 in LMS patients from a dataset in The Cancer Genome Atlas (TCGA). b NKX6-1 mRNA levels in 49 human uterine tissues, including normal myometrium (n = 16), leiomyoma (n = 14), and LMS (n = 19). NKX6-1 mRNA c and protein d expression was determined by qRT-PCR and immunoblotting in MES-SA and MES-SA/DX5 cells. The NKX6-1/β-actin protein expression ratios were 0.31 and 1.19, respectively. In vitro growth curves e and analyses of resistance to cisplatin, lipodox, gemcitabine, and phyxol f in the MES-SA parental and MES-SA/DX5 daughter cell lines. *p < 0.05, **p < 0.01